Bet365 App下載

关怀版
Bet365 App下載 政务公开 政务服务渝快办 政民互动 招商引资 魅力Bet365 App 数据发布
您当前的位置: Bet365 App下載 > 公示公告

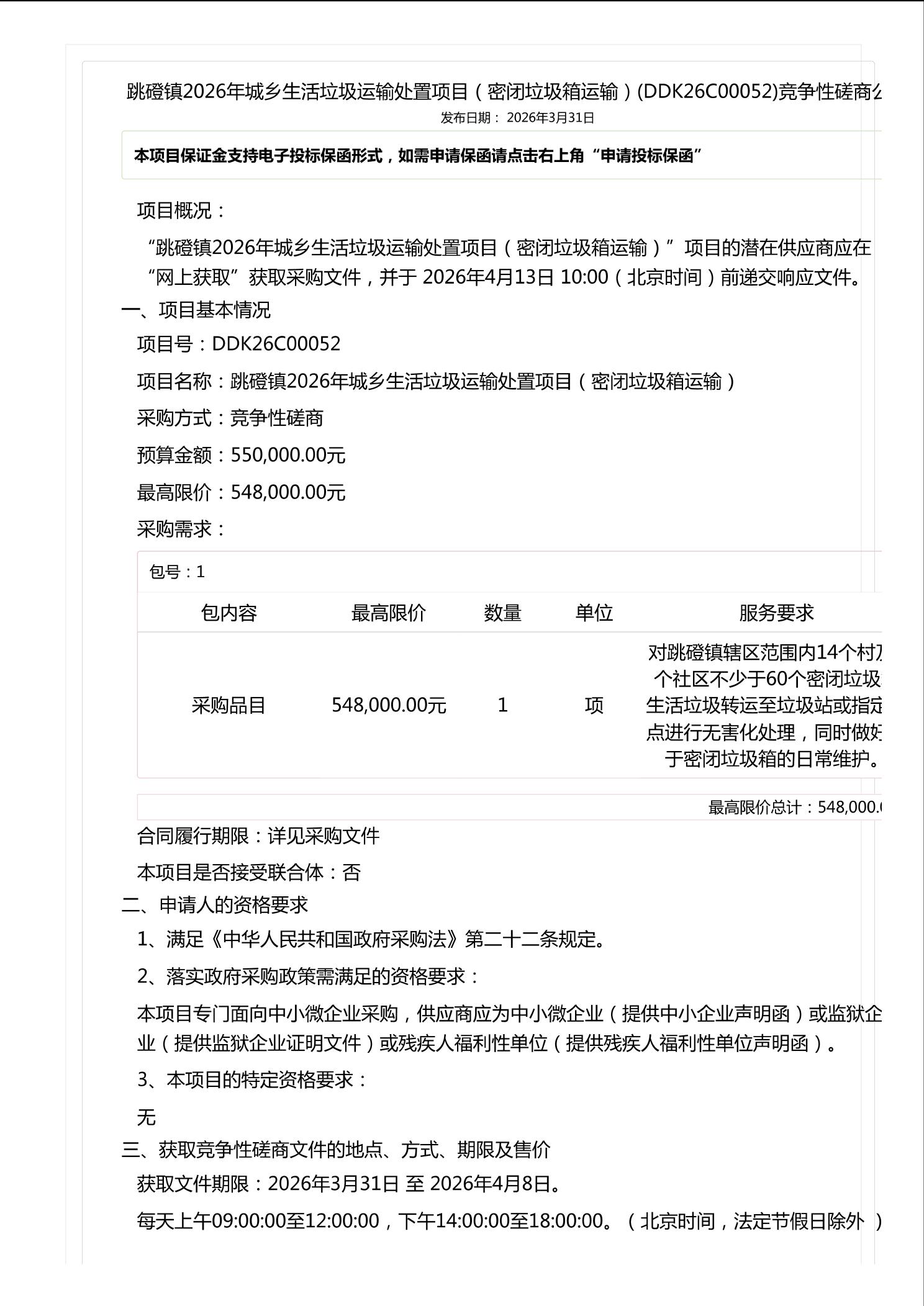
跳磴镇2026年城乡生活垃圾运输处置项目(密闭垃圾箱运输)(DDK26C00052)竞争性磋商公告

日期: 2026-04-01
扫一扫在手机打开当前页