Bet365 App下載

关怀版
Bet365 App下載 政务公开 政务服务渝快办 政民互动 招商引资 魅力Bet365 App 数据发布
您当前的位置: Bet365 App下載 > 公示公告

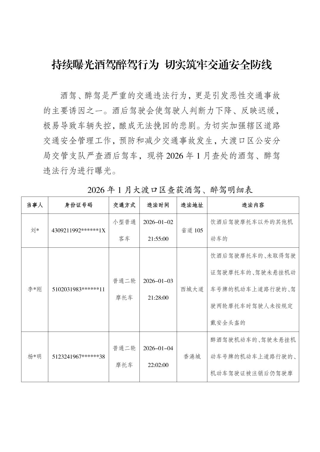
持续曝光酒驾醉驾行为 切实筑牢交通安全防线

日期: 2026-01-20

公示公告_Bet365 App下載-Bet365亚洲版


扫一扫在手机打开当前页