当前浏览器版本过低,建议升级到Internet Explorer 9及以上版本或者安装Chrome内核浏览器获得最佳浏览体验。查看详情
更换或升级浏览器以获得最佳体验。
当前浏览器版本过低,可能会有安全风险且无法正常显示。建议您升级或使用其他浏览器。
若您当前使用的浏览器为QQ浏览器或者360浏览器仍出现该提示,请切换至极速模式。
关于《Bet365 App下載 集体土地征收补偿安置实施办法》的政策解读
关于《Bet365 App下載 集体土地征收补偿安置实施办法》的政策解读.pdf
政策原文:
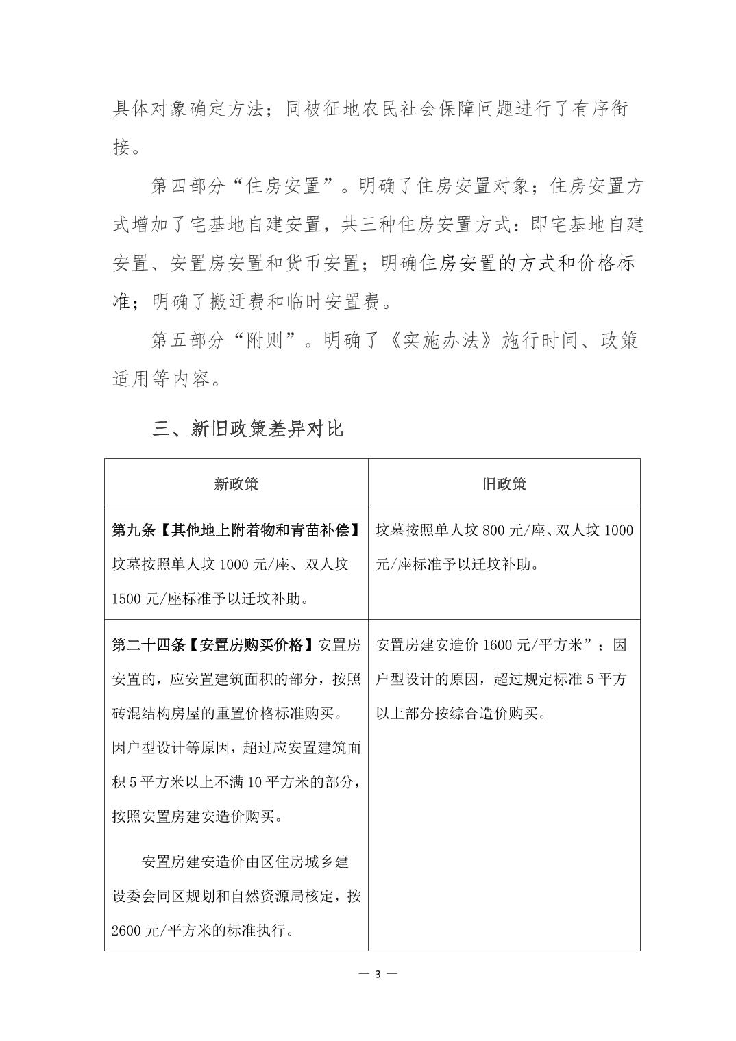
Bet365 App下載-Bet365亚洲版 关于印发Bet365 App下載 集体土地征收补偿安置实施办法的通知 a>