Bet365 App下載

关怀版
中国政府网 | 重庆市人民政府网 部门街镇
Bet365 App下載 政务公开 政务服务渝快办 政民互动 招商引资 魅力Bet365 App 数据发布
[ 索引号 ] 11500104009286420B/2022-00007 [ 发文字号 ]
[ 主题分类 ] 国民经济发展规划、计划 [ 体裁分类 ] 规划
[ 发布机构 ] Bet365 App下載 发展改革委
[ 成文日期 ] 2022-01-24 [ 发布日期 ] 2022-01-24
[ 索引号 ] 11500104009286420B/2022-00007
[ 发文字号 ]
[ 主题分类 ] 国民经济发展规划、计划
[ 体裁分类 ] 规划
[ 发布机构 ] Bet365 App下載 发展改革委
[ 发布日期 ] 2022-01-24
[ 成文日期 ] 2022-01-24

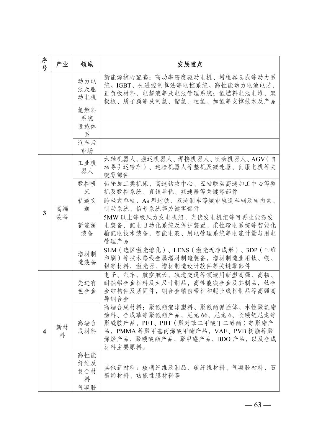
Bet365 App下載-Bet365亚洲版 关于印发《Bet365 App下載 “十四五”产业 发展规划》的通知


扫一扫在手机打开当前页