| [ 索引号 ] | 1150010400930799XL/2023-00013 | [ 发文字号 ] | |
| [ 主题分类 ] | 财政 | [ 体裁分类 ] | 财政预算、决算 |
| [ 发布机构 ] | Bet365 App下載 跳磴镇 | ||
| [ 成文日期 ] | 2023-05-19 | [ 发布日期 ] | 2023-05-19 |
| [ 索引号 ] | 1150010400930799XL/2023-00013 |
| [ 发文字号 ] | |
| [ 主题分类 ] | 财政 |
| [ 体裁分类 ] | 财政预算、决算 |
| [ 发布机构 ] | Bet365 App下載 跳磴镇 |
| [ 发布日期 ] | 2023-05-19 |
| [ 成文日期 ] | 2023-05-19 |
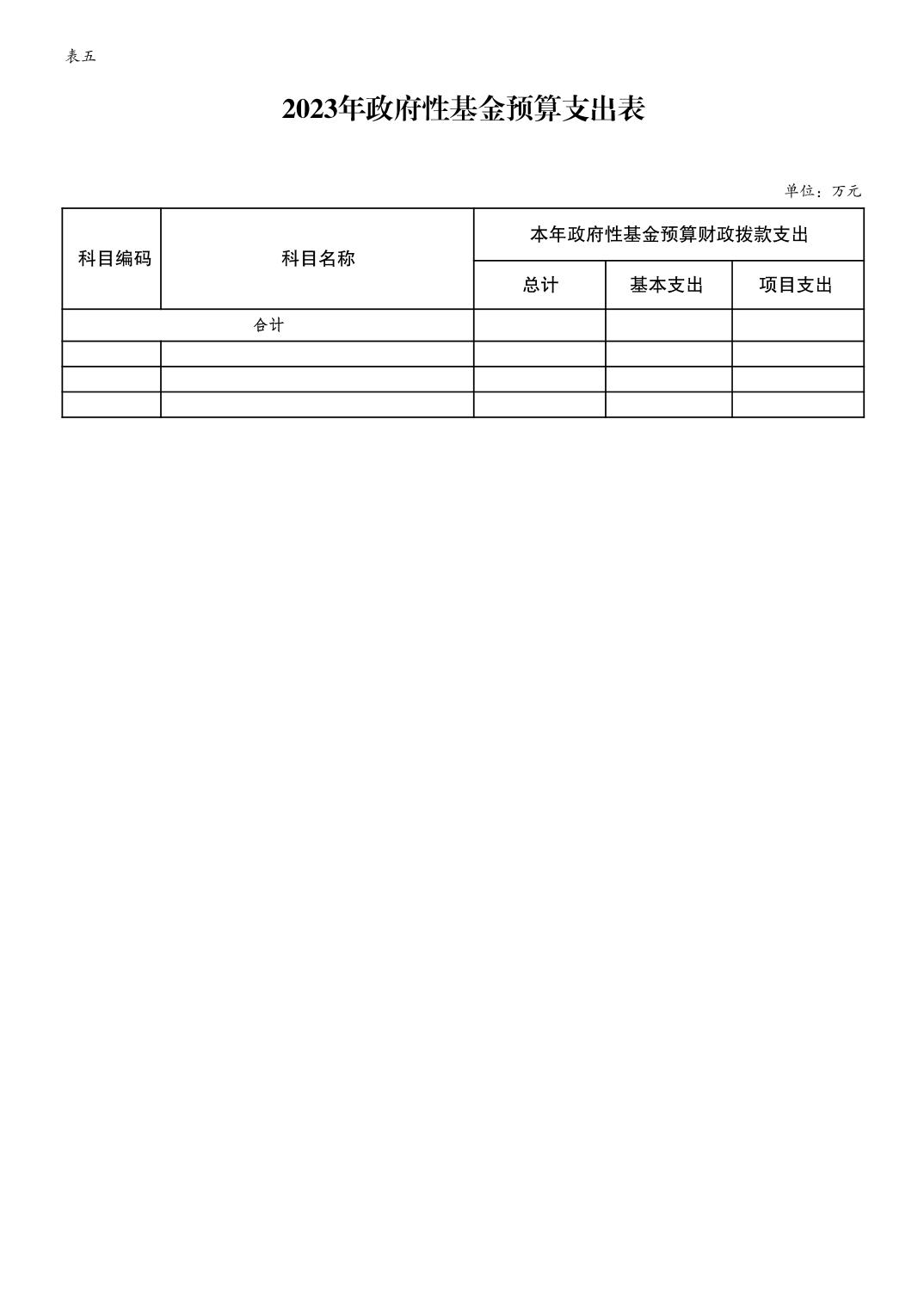
Bet365 App下載 跳磴镇劳动就业和社会保障服务所2023年单位预算情况说明