| [ 索引号 ] | 11500104009286535H/2022-00054 | [ 发文字号 ] | |
| [ 主题分类 ] | 区县(自治县)政府 | [ 体裁分类 ] | 财政预算、决算 |
| [ 发布机构 ] | Bet365 App下載 住房城乡建委 | ||
| [ 成文日期 ] | 2022-10-25 | [ 发布日期 ] | 2022-10-25 |
| [ 索引号 ] | 11500104009286535H/2022-00054 |
| [ 发文字号 ] | |
| [ 主题分类 ] | 区县(自治县)政府 |
| [ 体裁分类 ] | 财政预算、决算 |
| [ 发布机构 ] | Bet365 App下載 住房城乡建委 |
| [ 发布日期 ] | 2022-10-25 |
| [ 成文日期 ] | 2022-10-25 |
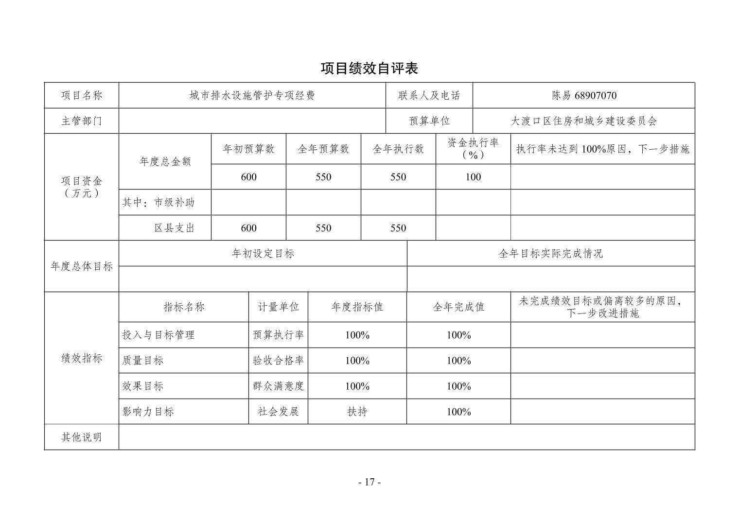
Bet365 App下載 住房和城乡建设委员会2021年度部门决算情况说明




















































