| [ 索引号 ] | 11500104009286471K/2024-00012 | [ 发文字号 ] | |
| [ 主题分类 ] | 商务贸易 | [ 体裁分类 ] | 财政预算、决算 |
| [ 发布机构 ] | Bet365 App下載 商务委 | ||
| [ 成文日期 ] | 2024-10-30 | [ 发布日期 ] | 2024-10-30 |
| [ 索引号 ] | 11500104009286471K/2024-00012 |
| [ 发文字号 ] | |
| [ 主题分类 ] | 商务贸易 |
| [ 体裁分类 ] | 财政预算、决算 |
| [ 发布机构 ] | Bet365 App下載 商务委 |
| [ 发布日期 ] | 2024-10-30 |
| [ 成文日期 ] | 2024-10-30 |
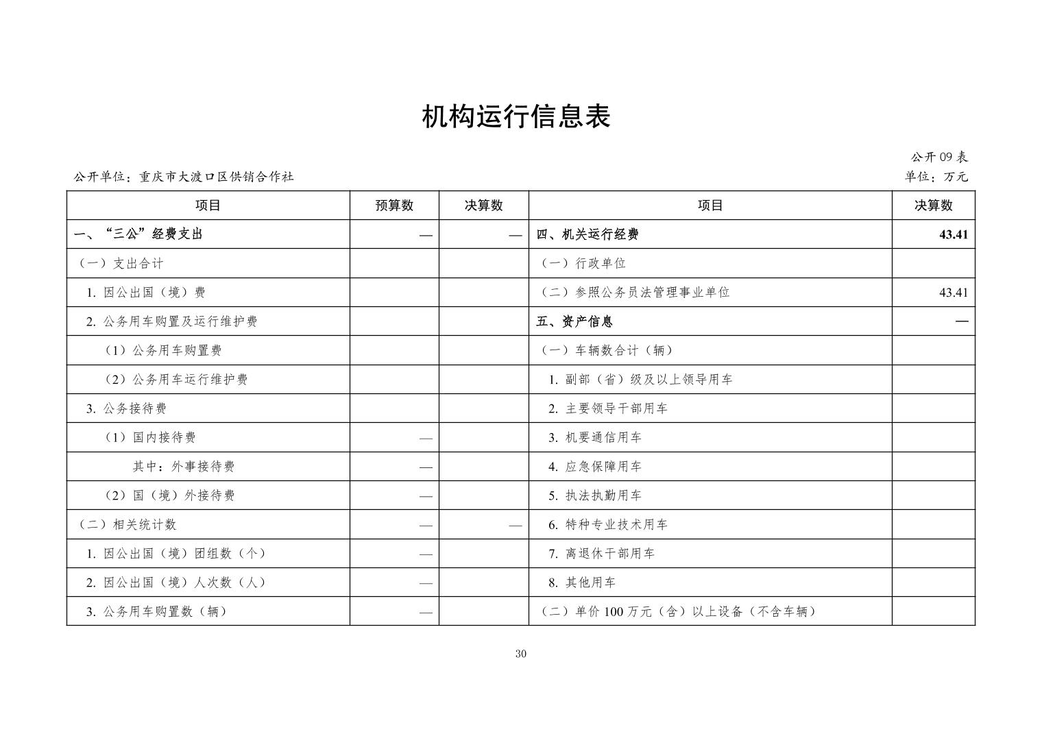
Bet365 App下載 供销合作社2023 年度决算公开说明