Bet365 App下載
生态环境局关于重庆华欧再生资源有限公司危险废物经营许可证发放公示
日期:
2021-07-01
大
中
小
Bet365 App下載
生态环境局
关于重庆华欧再生资源有限公司危险废物经营许可证发放公示
根据《中华人民共和国固体废物污染环境防治法》、《危险废物经营许可证管理办法》、《国家危险废物名录》,我局对申办《重庆市危险废物经营许可证》单位的申请资料进行了严格审查,认为重庆华欧再生资源有限公司符合有关要求,可以发放《重庆市危险废物经营许可证》,现予公示。
申请单位:重庆华欧再生资源有限公司
经营设施所在地:Bet365 App下載
建桥工业园C区建园路3号8号食堂幢、11号声学实验室幢
法定代表人:陈昌伯
经营类别:
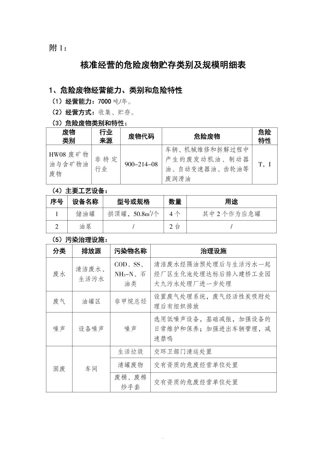
HW08废矿物油与含矿物油废物(仅限900-214-08:车机动车维修活动中产生的废矿物油)
经营规模:7000吨/年
经营方式:收集、贮存
经营范围:重庆市范围内机动车维修活动中产生的废矿物油。
公示日期:2021年07月01日至2021年07月07日
如有异议,请署名电话或书面联系我局。
地址:Bet365 App下載
春晖南路9号210室(400084)
联系人:徐磊
电话:023-61510892,023-61510920(传真)
邮箱:553128930@ qq.com
Bet365 App下載
生态环境局
2021年07月01日











关于重庆关于重庆华欧再生资源有限公司危险废物经营许可证发放公示.doc
危险废物经营许可证正本(重庆华欧再生资源有限公司).doc
危险废物经营许可证副本(重庆华欧再生资源有限公司).doc
10086864
Bet365 App下載
生态环境局关于重庆华欧再生资源有限公司危险废物经营许可证发放公示
236775
固体废物及危险废物管理
2021-07-01