Bet365 App下載

中国政府网 | 重庆市人民政府网 | Bet365 App下載 人民政府 部门街镇
[ 索引号 ] 11500104009286543C/2023-00061 [ 发文字号 ]
[ 主题分类 ] 城乡建设、环境保护 [ 体裁分类 ] 财政预算、决算
[ 发布机构 ] Bet365 App下載 生态环境局
[ 成文日期 ] 2023-05-19 [ 发布日期 ] 2023-05-19
[ 索引号 ] 11500104009286543C/2023-00061
[ 发文字号 ]
[ 主题分类 ] 城乡建设、环境保护
[ 体裁分类 ] 财政预算、决算
[ 发布机构 ] Bet365 App下載 生态环境局
[ 发布日期 ] 2023-05-19
[ 成文日期 ] 2023-05-19

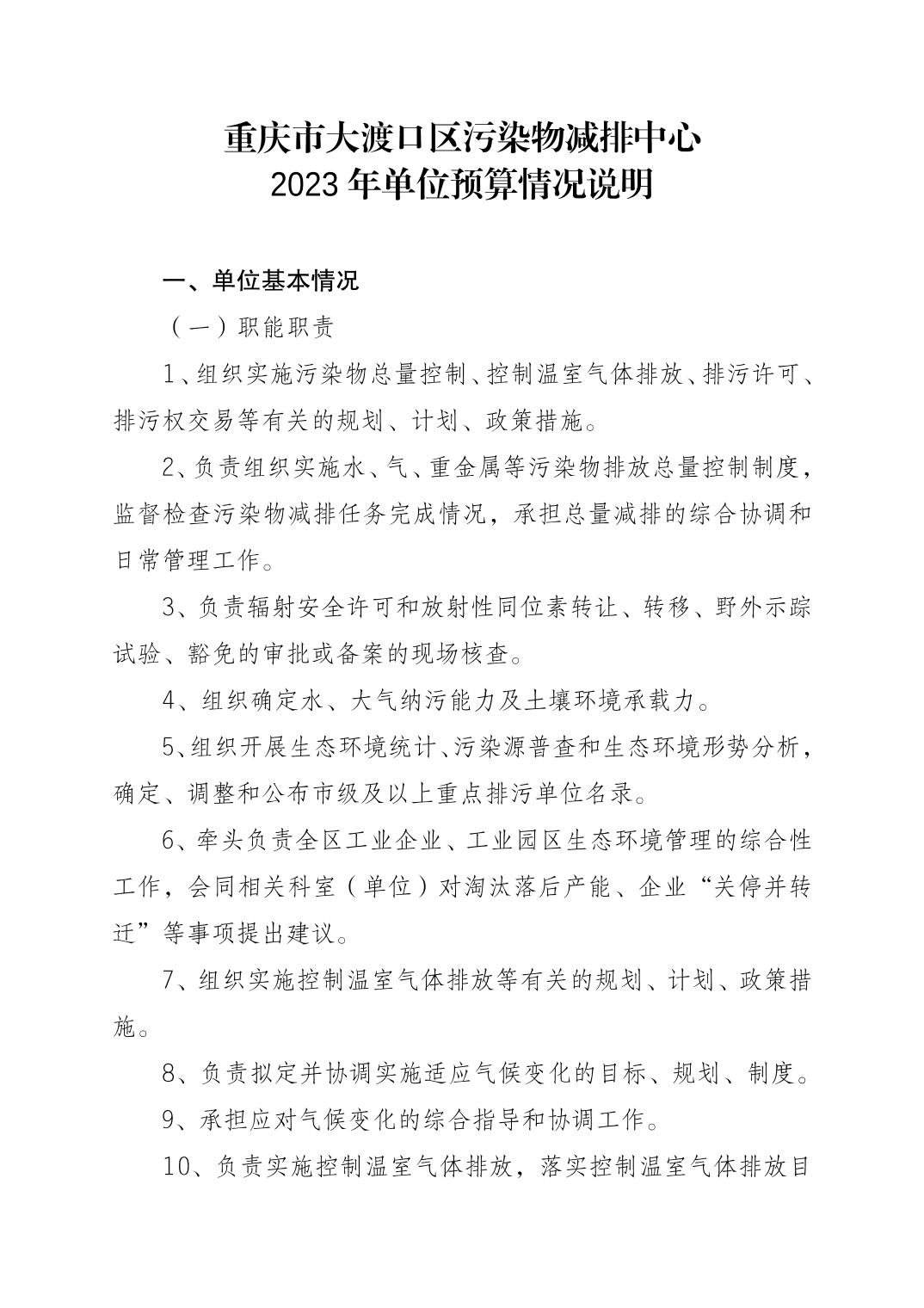
Bet365 App下載 污染物减排中心2023年单位预算情况说明

预算_Bet365 App下載-Bet365亚洲版


扫一扫在手机打开当前页