| [ 索引号 ] | 11500104009286543C/2024-00151 | [ 发文字号 ] | |
| [ 主题分类 ] | 城乡建设、环境保护 | [ 体裁分类 ] | 财政预算、决算 |
| [ 发布机构 ] | Bet365 App下載 生态环境局 | ||
| [ 成文日期 ] | 2024-10-30 | [ 发布日期 ] | 2024-10-30 |
| [ 索引号 ] | 11500104009286543C/2024-00151 |
| [ 发文字号 ] | |
| [ 主题分类 ] | 城乡建设、环境保护 |
| [ 体裁分类 ] | 财政预算、决算 |
| [ 发布机构 ] | Bet365 App下載 生态环境局 |
| [ 发布日期 ] | 2024-10-30 |
| [ 成文日期 ] | 2024-10-30 |
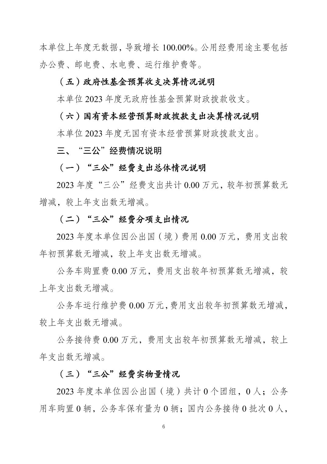
Bet365 App下載 污染减排中心2023年度决算公开说明





























