| [ 索引号 ] | 11500104009286228Q/2022-00002 | [ 发文字号 ] | |
| [ 主题分类 ] | 其他 | [ 体裁分类 ] | 其他 |
| [ 发布机构 ] | Bet365 App下載 审计局 | ||
| [ 成文日期 ] | 2022-02-23 | [ 发布日期 ] | 2022-02-25 |
| [ 索引号 ] | 11500104009286228Q/2022-00002 |
| [ 发文字号 ] | |
| [ 主题分类 ] | 其他 |
| [ 体裁分类 ] | 其他 |
| [ 发布机构 ] | Bet365 App下載 审计局 |
| [ 发布日期 ] | 2022-02-25 |
| [ 成文日期 ] | 2022-02-23 |
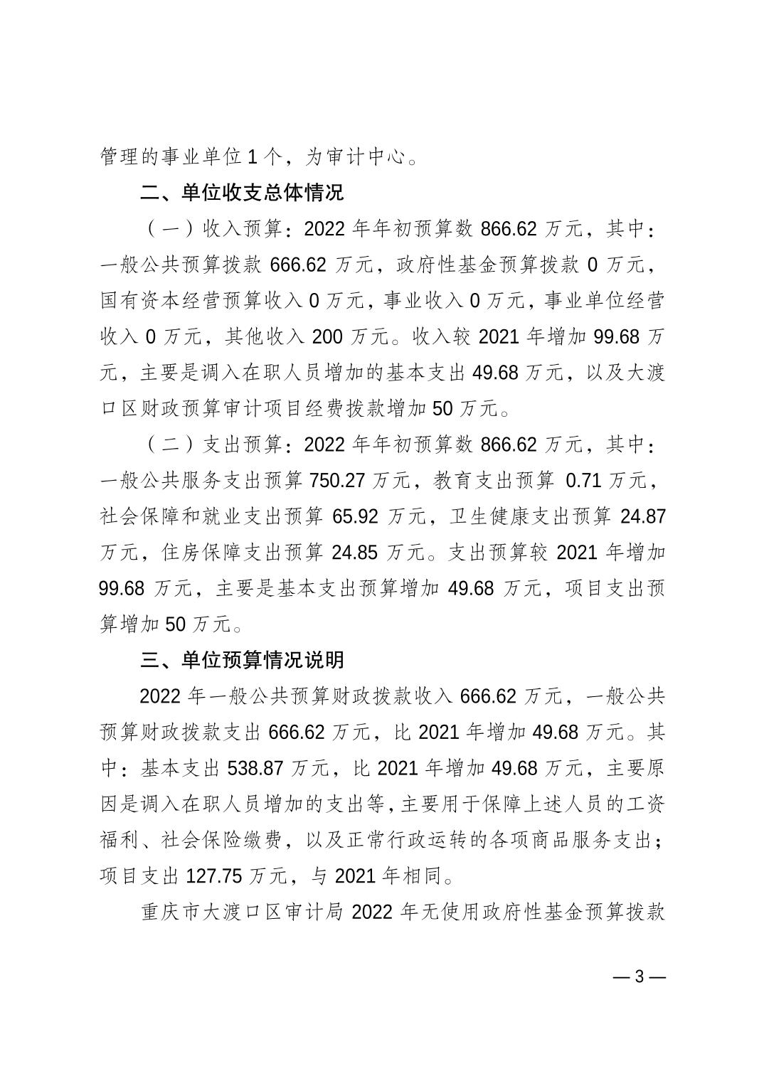
Bet365 App下載 审计局2022年单位预算情况说明