当前浏览器版本过低,建议升级到Internet Explorer 9及以上版本或者安装Chrome内核浏览器获得最佳浏览体验。查看详情
更换或升级浏览器以获得最佳体验。
当前浏览器版本过低,可能会有安全风险且无法正常显示。建议您升级或使用其他浏览器。
若您当前使用的浏览器为QQ浏览器或者360浏览器仍出现该提示,请切换至极速模式。
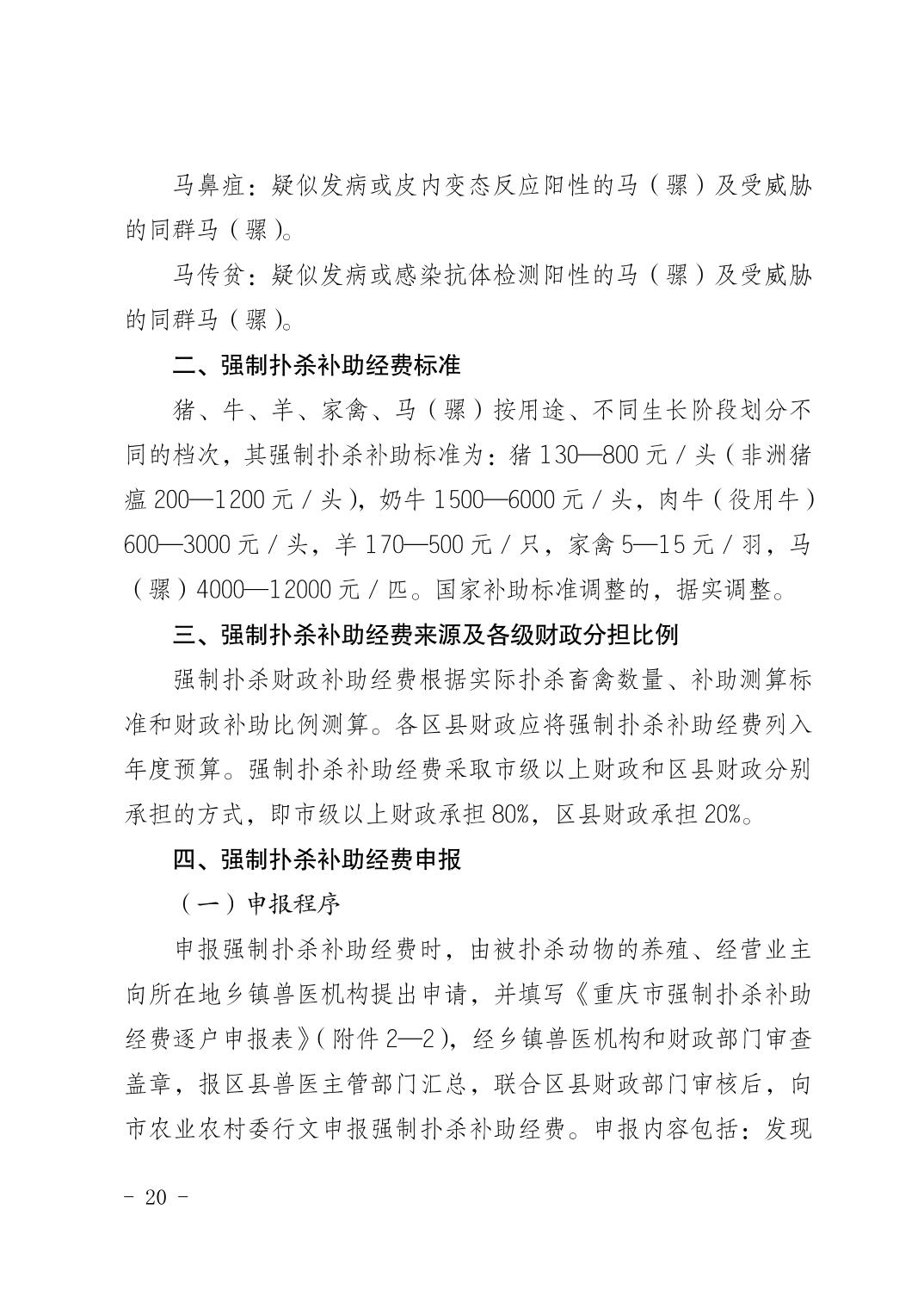
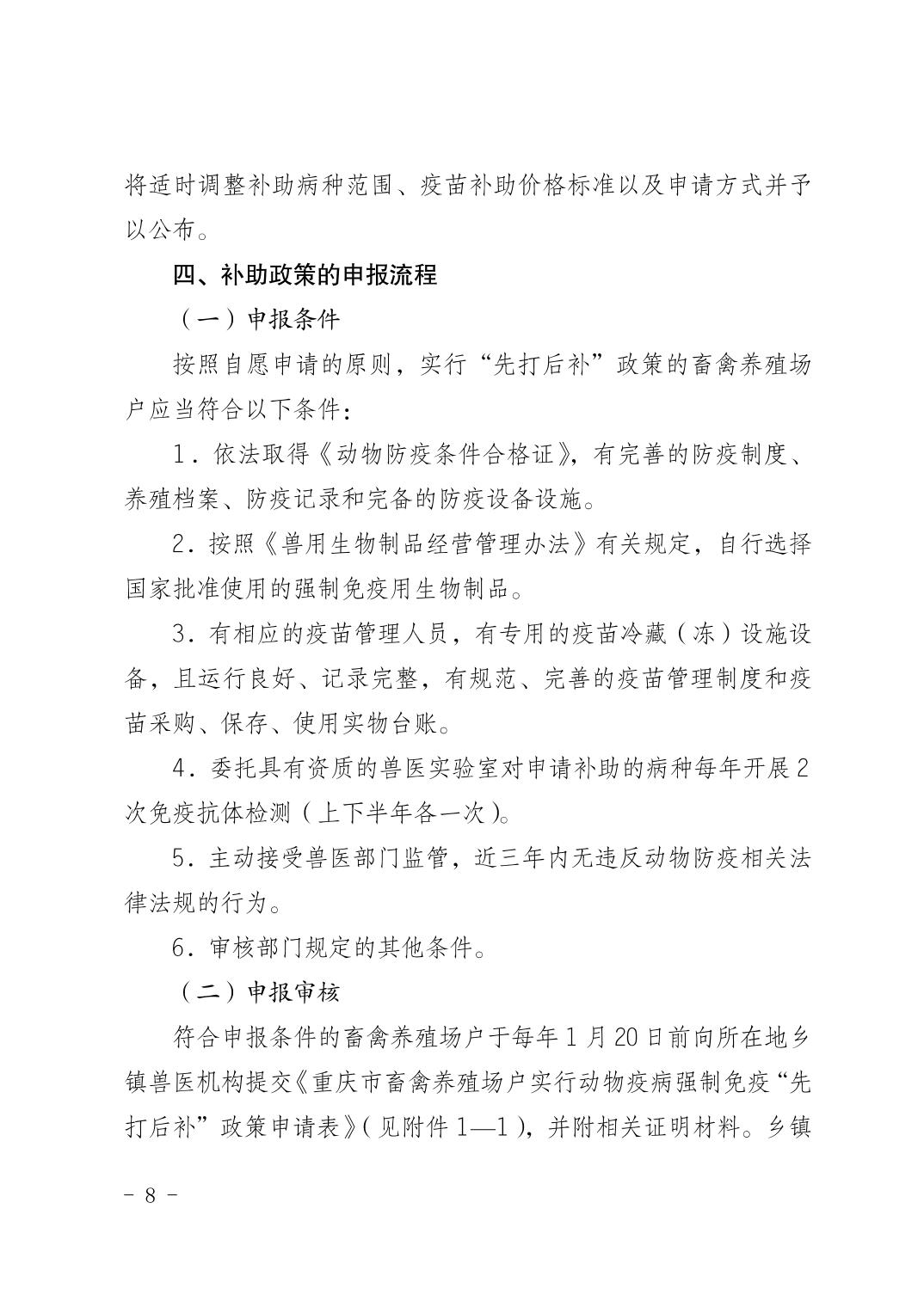
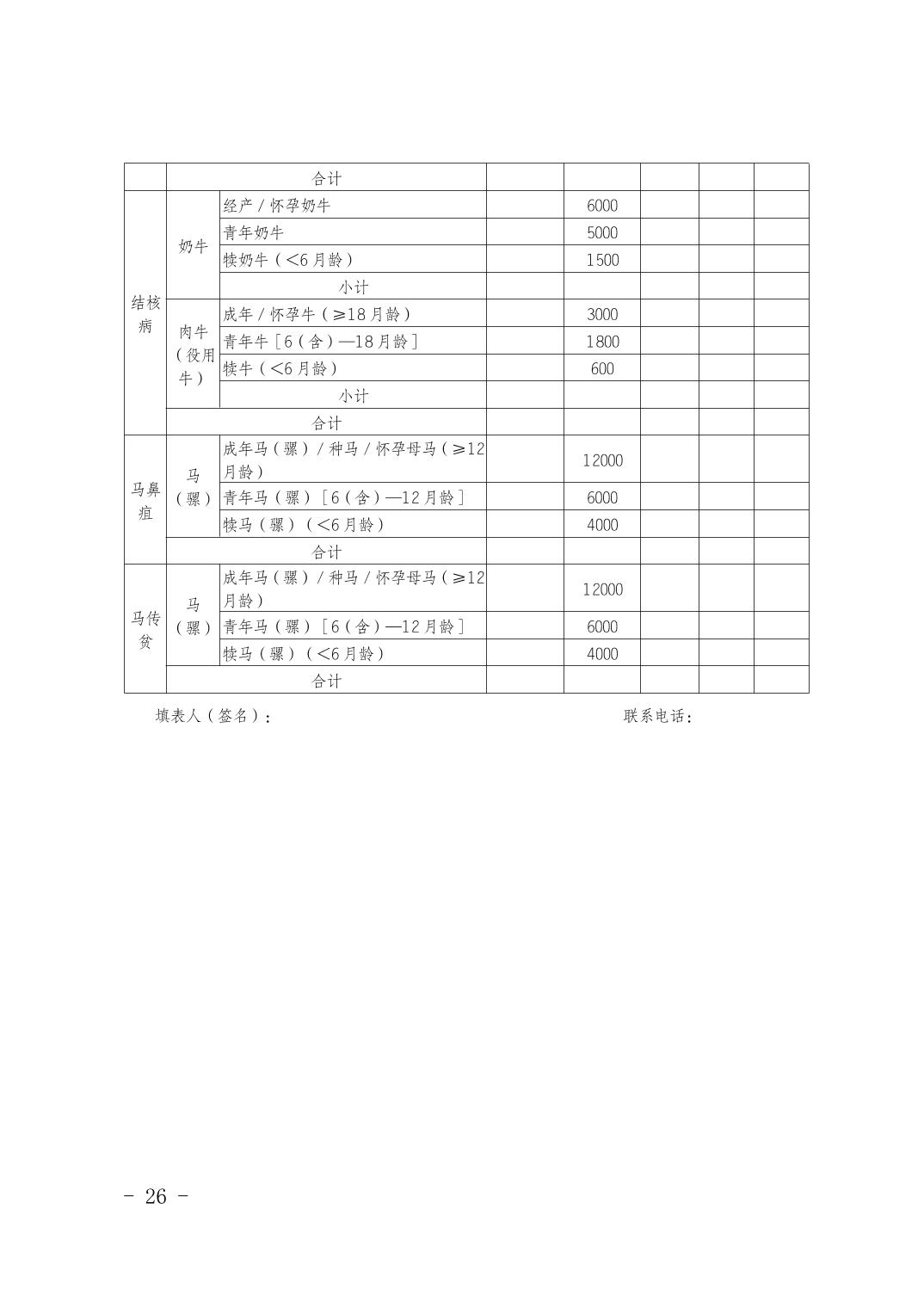
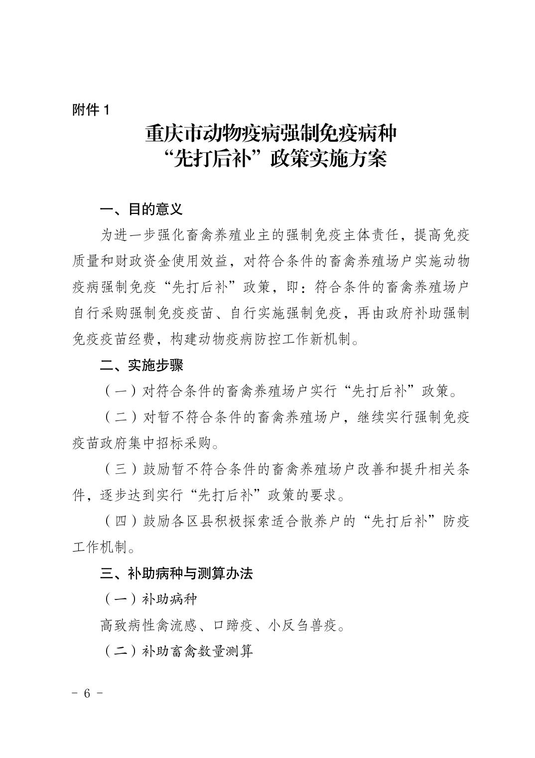
重庆市农业农村委员会 重庆市财政局关于调整完善动物疫病防控支持政策的通知
重庆市农业农村委员会 重庆市财政局关于调整完善动物疫病防控支持政策的通知.doc