Bet365 App下載

中国政府网 | 重庆市人民政府网 | Bet365 App下載 人民政府 部门街镇
[ 索引号 ] 11500104009286295N/2024-00059 [ 发文字号 ]
[ 主题分类 ] 民政、乡村振兴、救灾 [ 体裁分类 ] 财政预算、决算
[ 发布机构 ] Bet365 App下載 民政局
[ 成文日期 ] 2024-10-30 [ 发布日期 ] 2024-10-30
[ 索引号 ] 11500104009286295N/2024-00059
[ 发文字号 ]
[ 主题分类 ] 民政、乡村振兴、救灾
[ 体裁分类 ] 财政预算、决算
[ 发布机构 ] Bet365 App下載 民政局
[ 发布日期 ] 2024-10-30
[ 成文日期 ] 2024-10-30

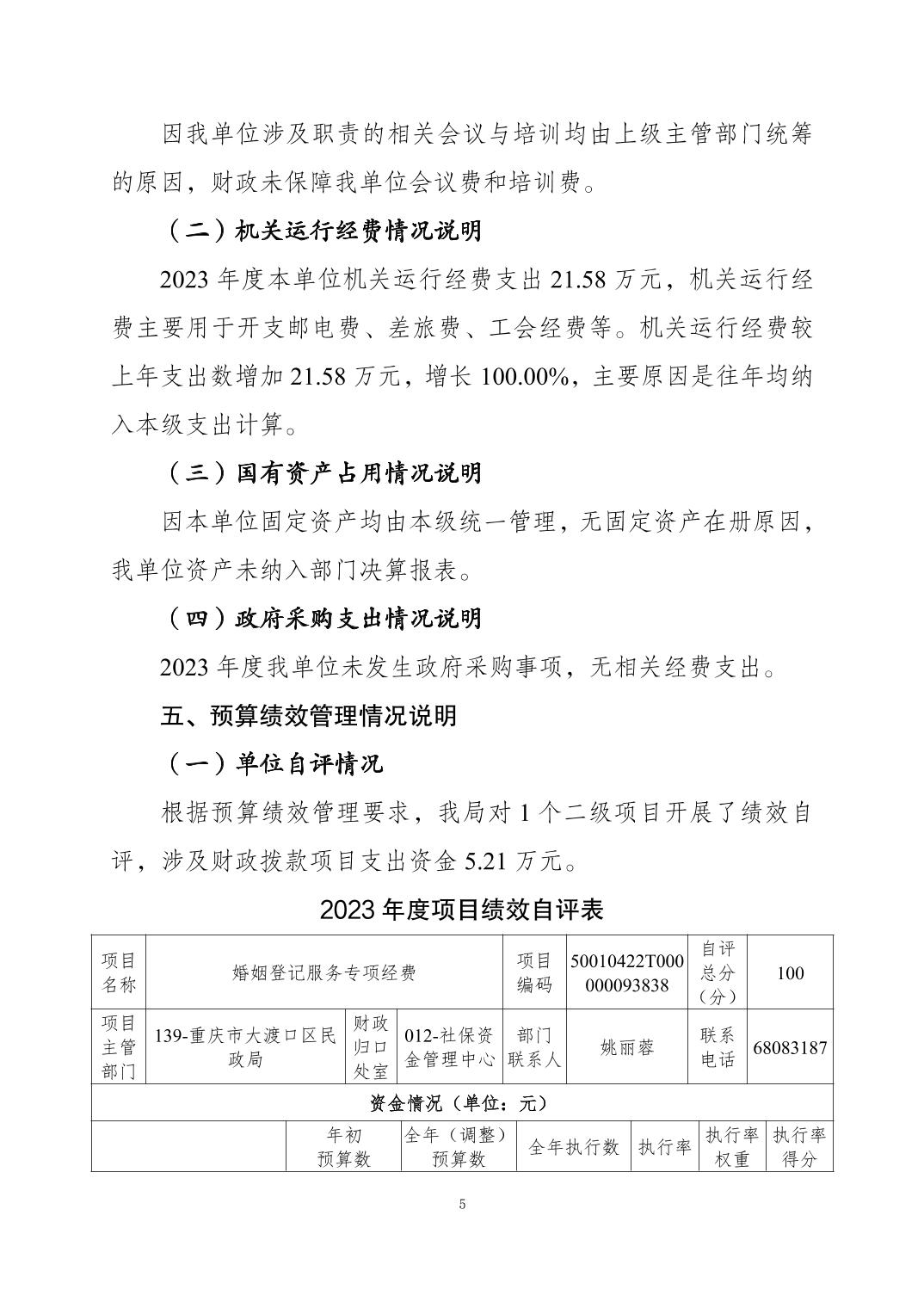
Bet365 App下載 民政局婚姻登记处2023年度决算公开说明

扫一扫在手机打开当前页