| [ 索引号 ] | 11500104009286295N/2024-00054 | [ 发文字号 ] | |
| [ 主题分类 ] | 民政、乡村振兴、救灾 | [ 体裁分类 ] | 财政预算、决算 |
| [ 发布机构 ] | Bet365 App下載 民政局 | ||
| [ 成文日期 ] | 2024-10-30 | [ 发布日期 ] | 2024-10-30 |
| [ 索引号 ] | 11500104009286295N/2024-00054 |
| [ 发文字号 ] | |
| [ 主题分类 ] | 民政、乡村振兴、救灾 |
| [ 体裁分类 ] | 财政预算、决算 |
| [ 发布机构 ] | Bet365 App下載 民政局 |
| [ 发布日期 ] | 2024-10-30 |
| [ 成文日期 ] | 2024-10-30 |
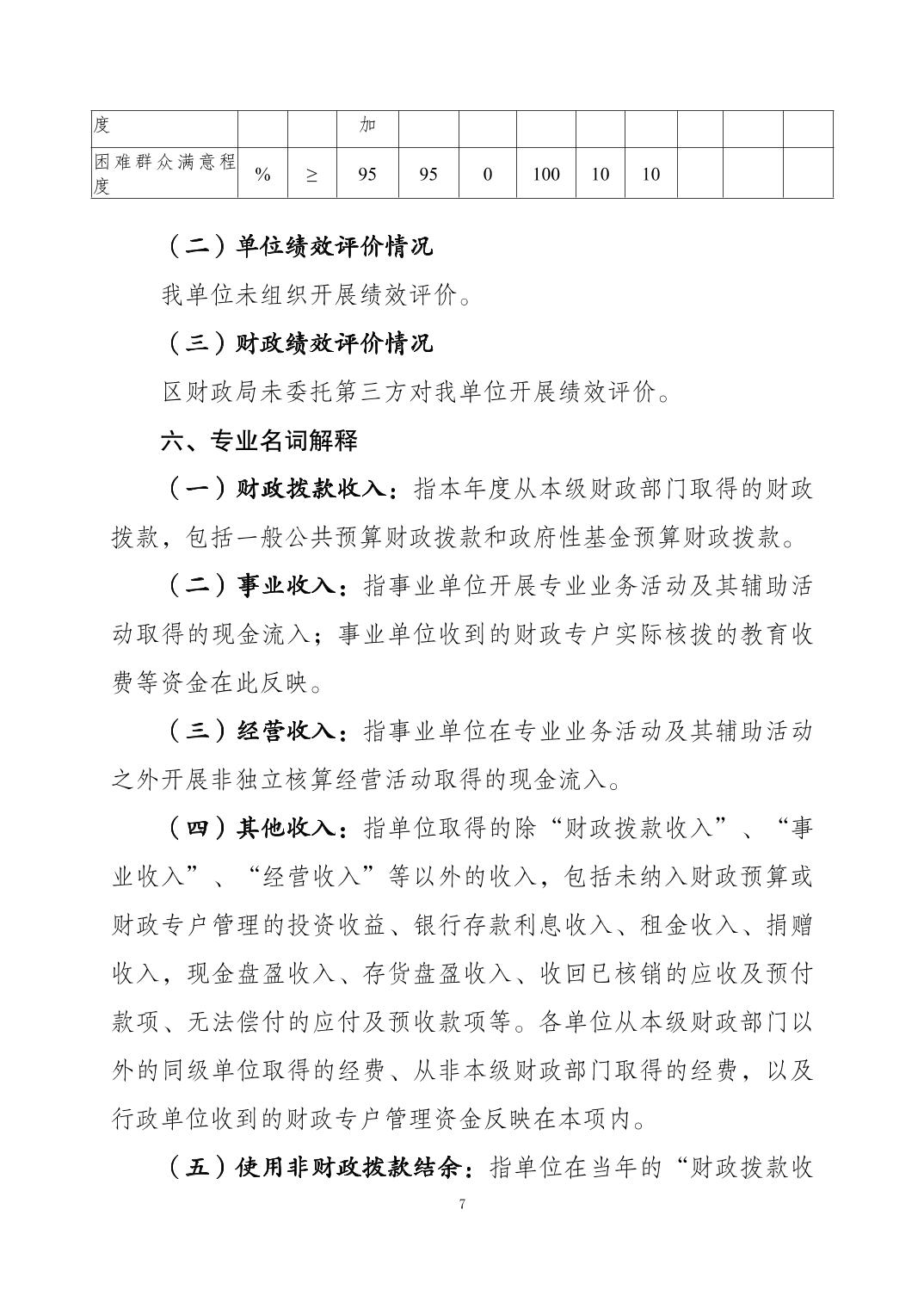
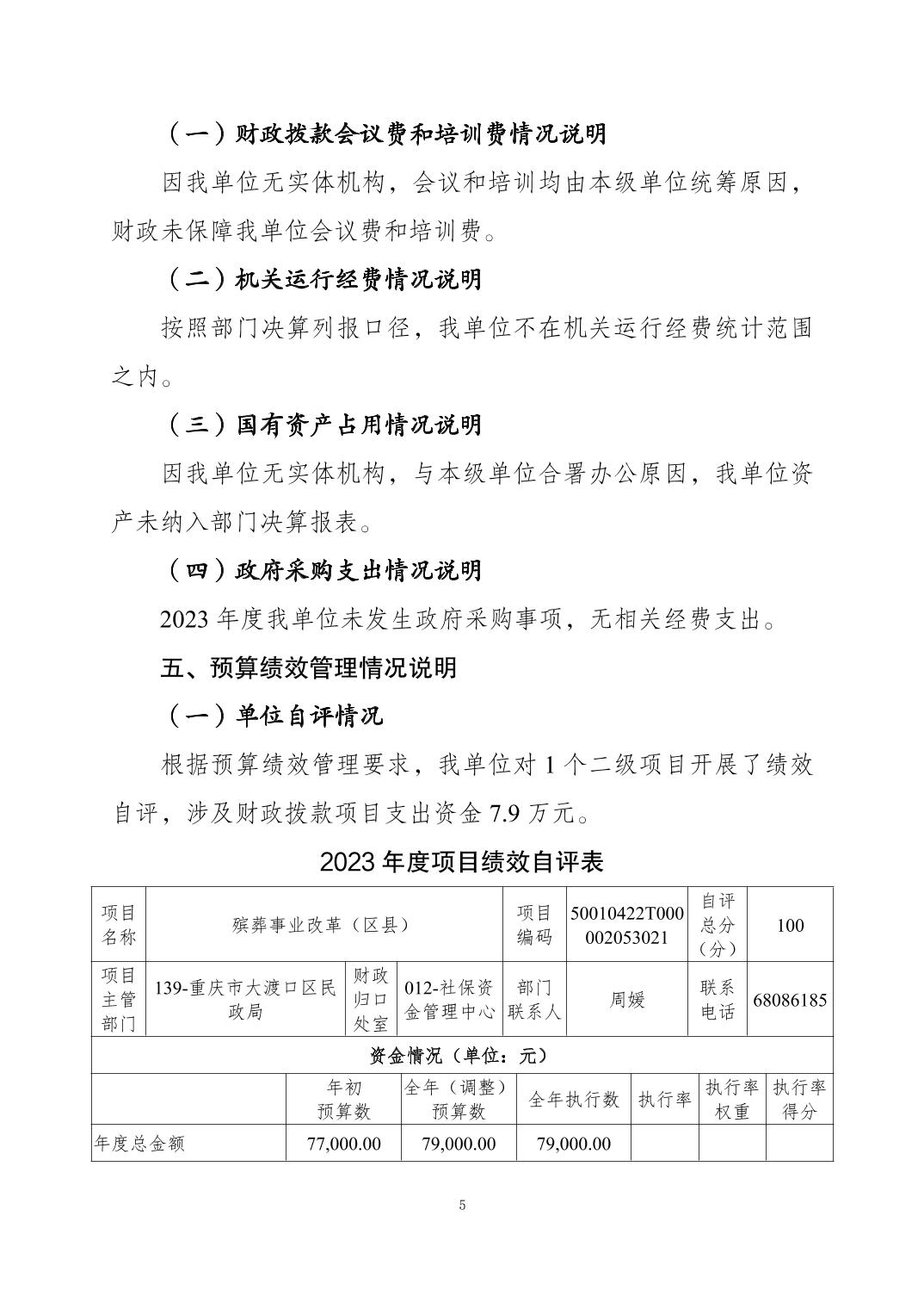
Bet365 App下載 殡葬管理所2023年度决算公开说明