当前浏览器版本过低,建议升级到Internet Explorer 9及以上版本或者安装Chrome内核浏览器获得最佳浏览体验。查看详情
更换或升级浏览器以获得最佳体验。
当前浏览器版本过低,可能会有安全风险且无法正常显示。建议您升级或使用其他浏览器。
若您当前使用的浏览器为QQ浏览器或者360浏览器仍出现该提示,请切换至极速模式。
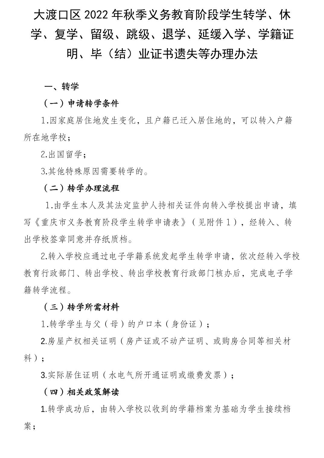
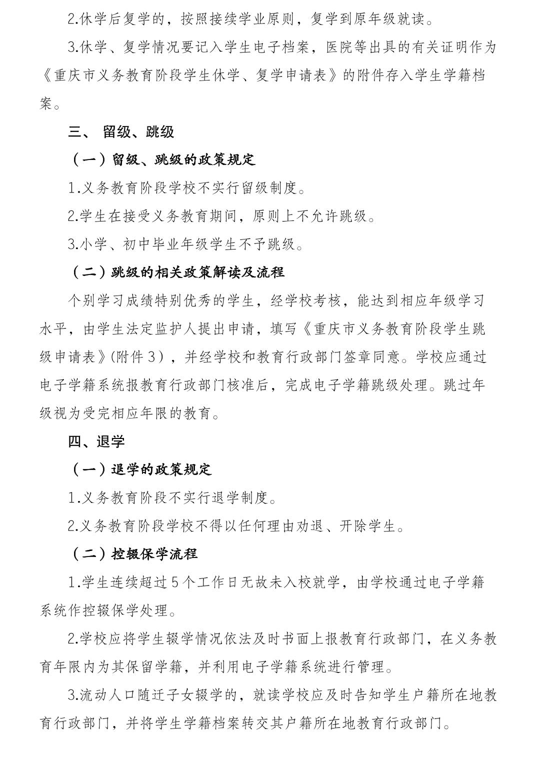
Bet365 App下載 2022年秋季义务教育阶段学生转学、休学、复学、留级、跳级、退学、延缓入学、学籍证明、毕(结)业证书遗失等办理办法
Bet365 App下載 2022年秋季义务教育阶段学生转学、休学、复学、留级、跳级、退学、延缓入学、学籍证明、毕(结)业证书遗失等办理办法.pdf
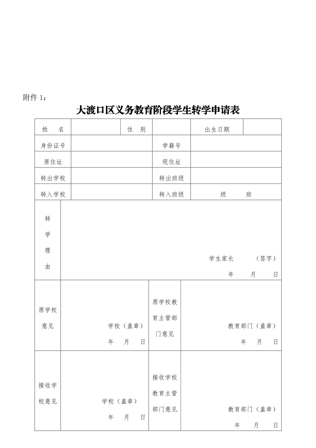
附件1-Bet365 App下載 义务教育阶段学生转学申请表.doc
附件2-Bet365 App下載 义务教育阶段学生休学、复学申请表.docx
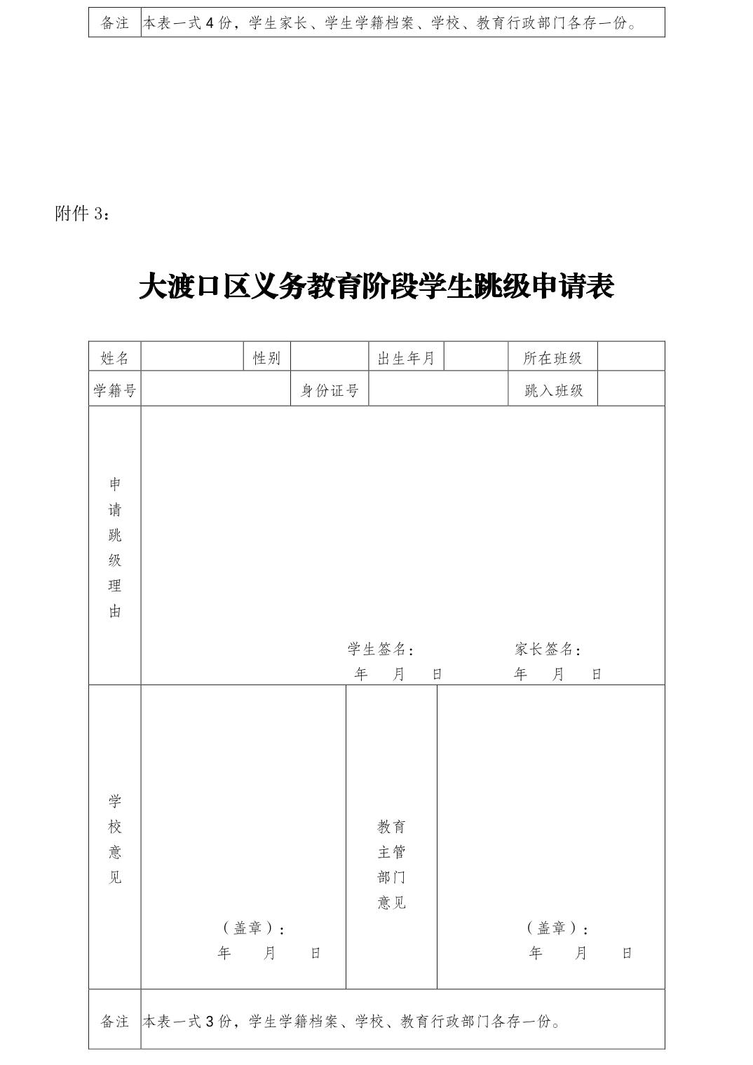
附件3-Bet365 App下載 义务教育阶段学生跳级申请表.docx
附件4-Bet365 App下載 户籍适龄儿童缓学申请表.docx
附件5-Bet365 App下載 义务教育阶段(小学、初中)毕(结)业证明书.docx