Bet365 App下載

中国政府网 | 重庆市人民政府网 | Bet365 App下載 人民政府 部门街镇
[ 索引号 ] 11500104009286586R/2022-00037 [ 发文字号 ]
[ 主题分类 ] 财政 [ 体裁分类 ] 财政预算、决算
[ 发布机构 ] Bet365 App下載 教委
[ 成文日期 ] 2022-02-15 [ 发布日期 ] 2022-02-15
[ 索引号 ] 11500104009286586R/2022-00037
[ 发文字号 ]
[ 主题分类 ] 财政
[ 体裁分类 ] 财政预算、决算
[ 发布机构 ] Bet365 App下載 教委
[ 发布日期 ] 2022-02-15
[ 成文日期 ] 2022-02-15

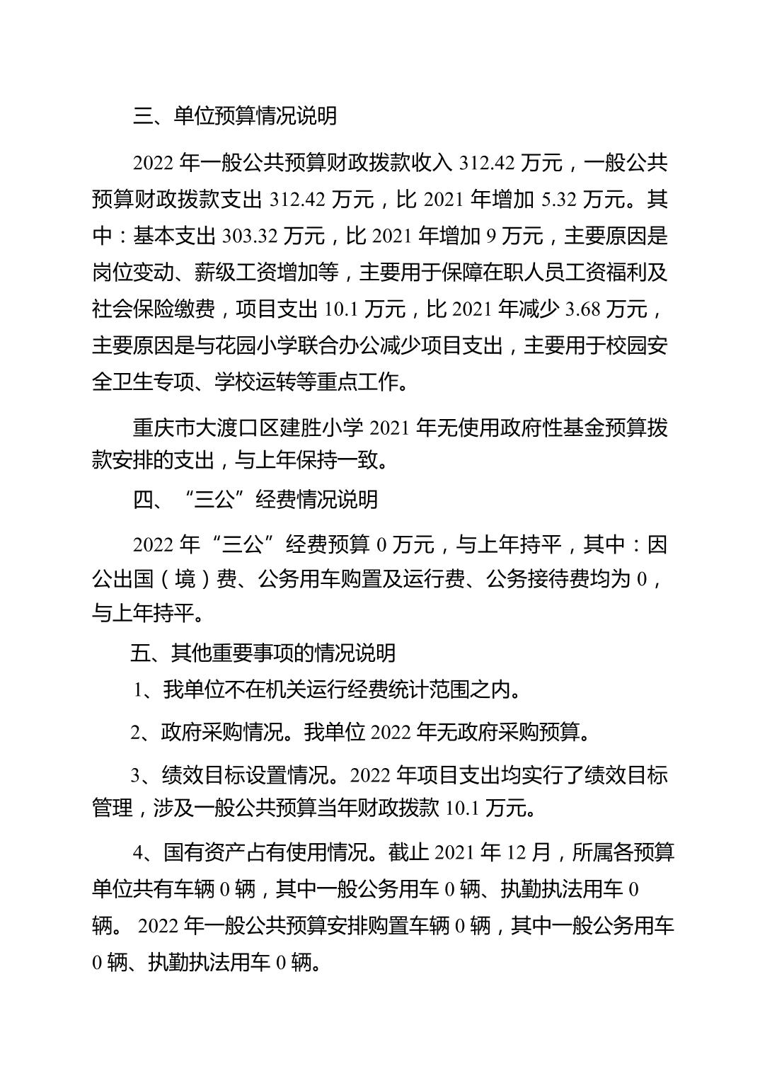
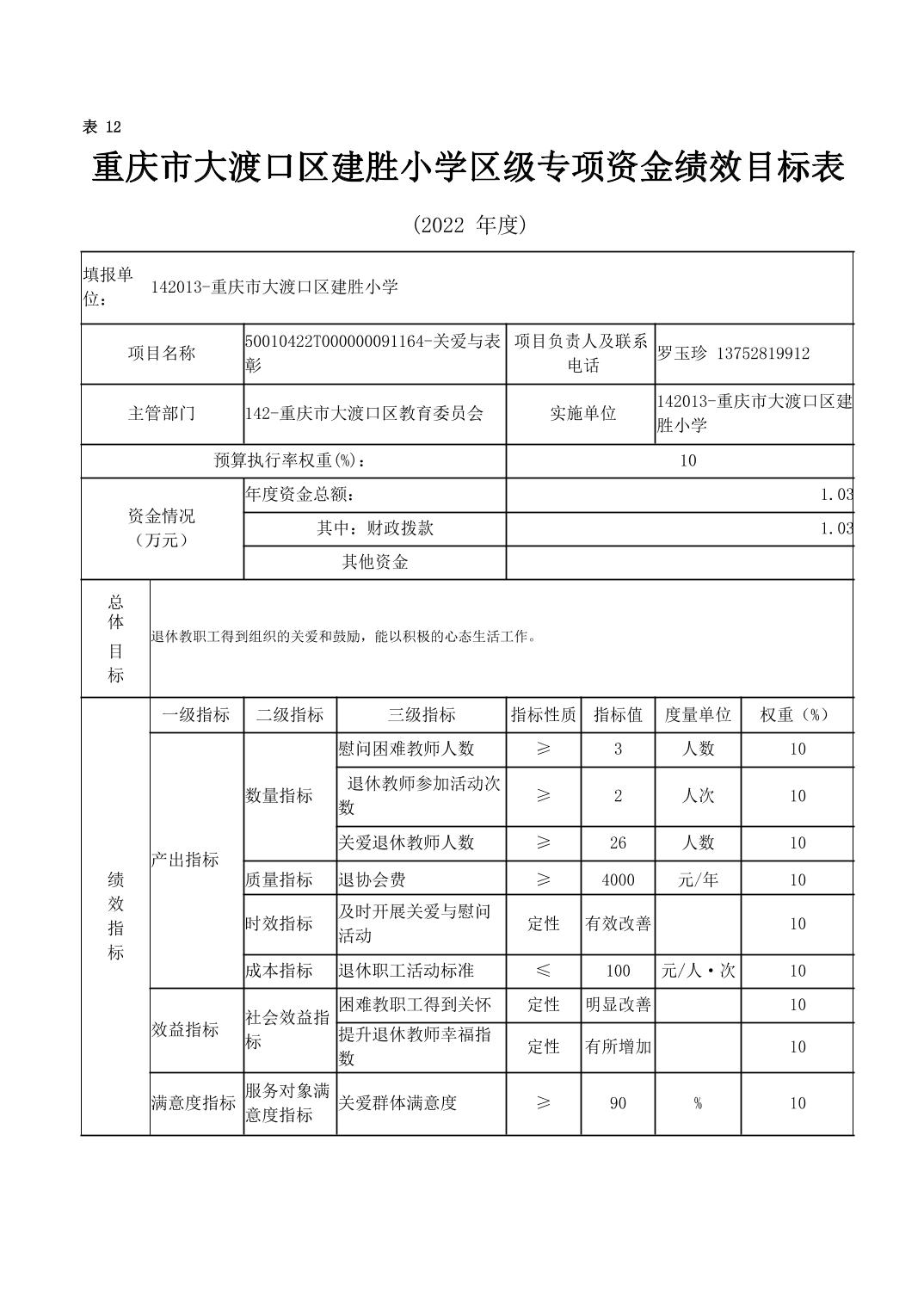
Bet365 App下載 建胜小学2022年单位预算情况说明

扫一扫在手机打开当前页