| [ 索引号 ] | 11500104009286586R/2024-00067 | [ 发文字号 ] | |
| [ 主题分类 ] | 财政、金融、审计 | [ 体裁分类 ] | 财政预算、决算 |
| [ 发布机构 ] | Bet365 App下載 教委 | ||
| [ 成文日期 ] | 2024-10-30 | [ 发布日期 ] | 2024-10-30 |
| [ 索引号 ] | 11500104009286586R/2024-00067 |
| [ 发文字号 ] | |
| [ 主题分类 ] | 财政、金融、审计 |
| [ 体裁分类 ] | 财政预算、决算 |
| [ 发布机构 ] | Bet365 App下載 教委 |
| [ 发布日期 ] | 2024-10-30 |
| [ 成文日期 ] | 2024-10-30 |
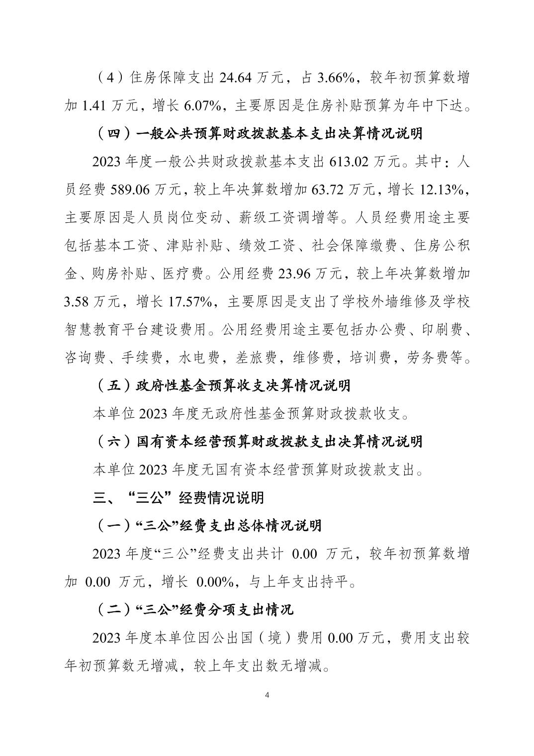
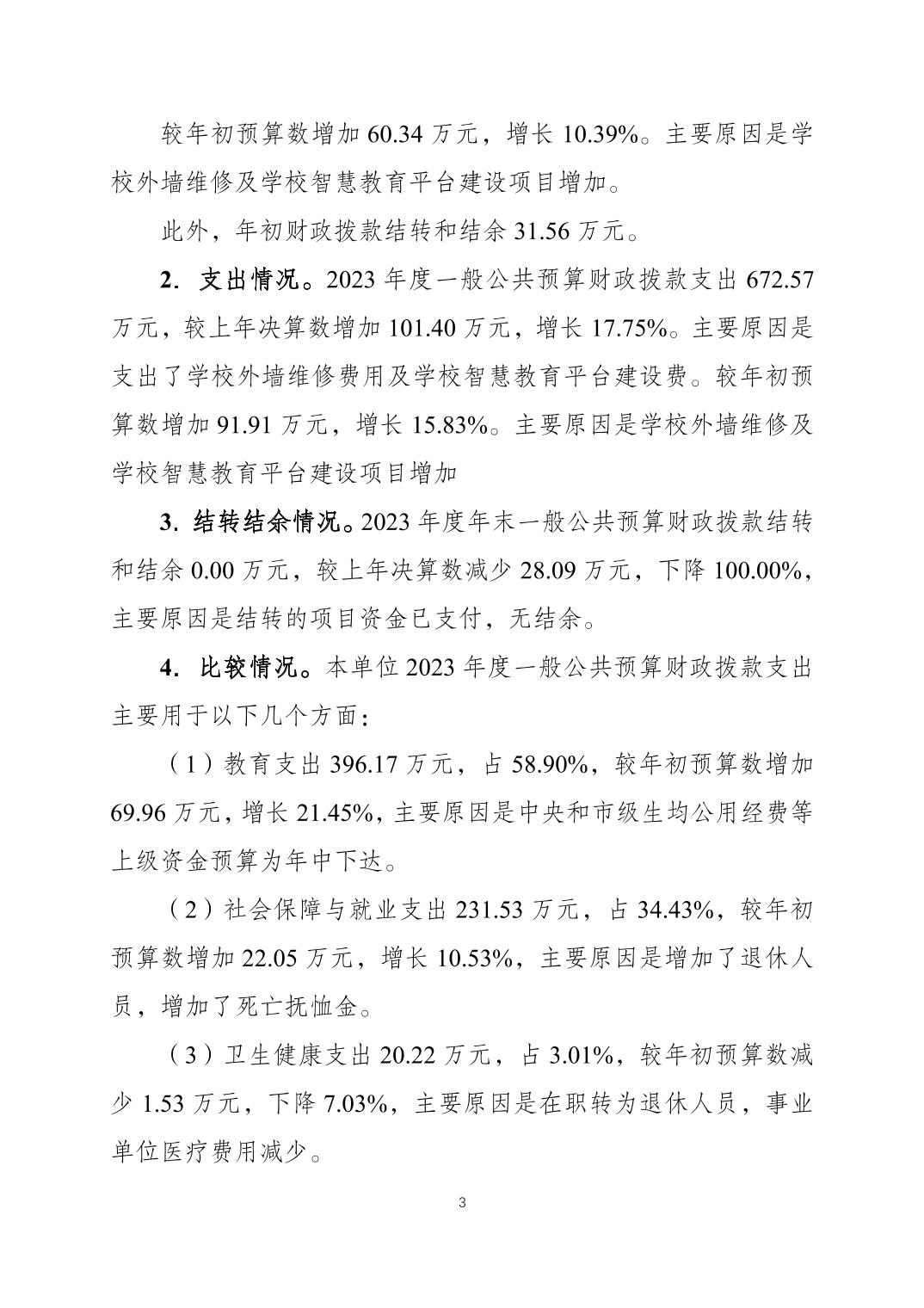
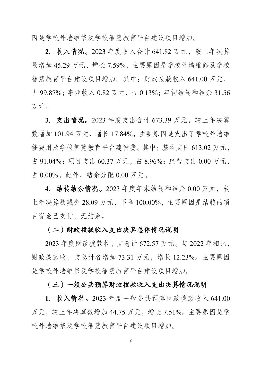
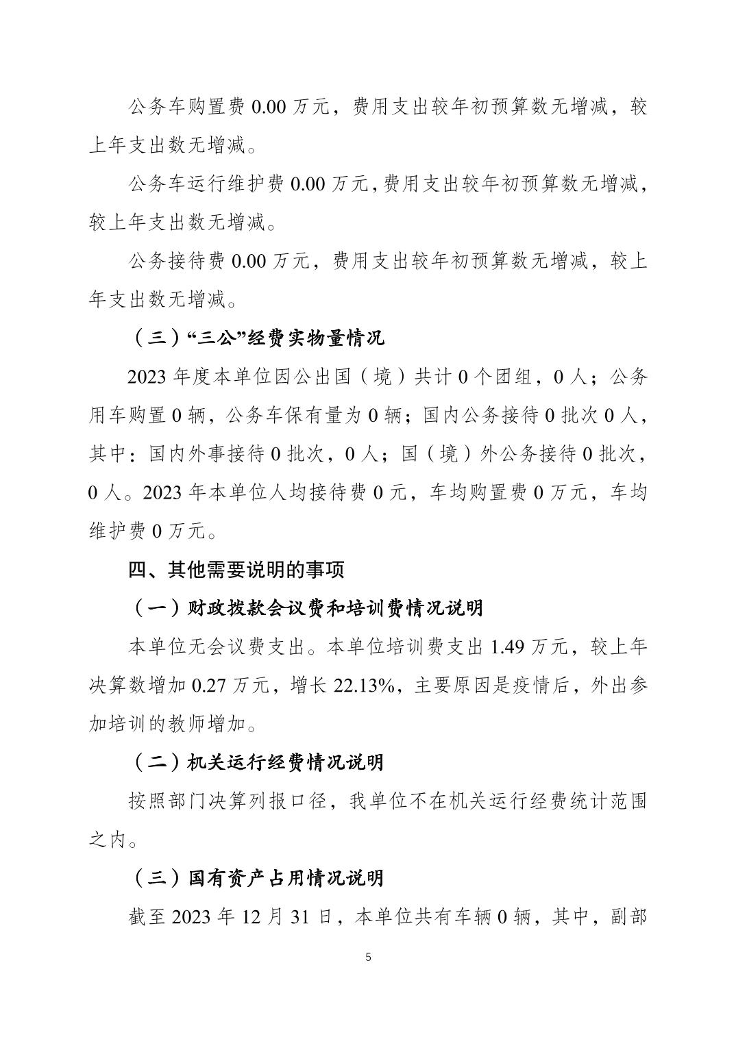
Bet365 App下載 陈家坝小学2023年度决算公开说明