| [ 索引号 ] | 1150010400928648XB/2024-00139 | [ 发文字号 ] | |
| [ 主题分类 ] | 财政 | [ 体裁分类 ] | 财政预算、决算 |
| [ 发布机构 ] | Bet365 App下載 财政局 | ||
| [ 成文日期 ] | 2024-10-30 | [ 发布日期 ] | 2024-10-30 |
| [ 索引号 ] | 1150010400928648XB/2024-00139 |
| [ 发文字号 ] | |
| [ 主题分类 ] | 财政 |
| [ 体裁分类 ] | 财政预算、决算 |
| [ 发布机构 ] | Bet365 App下載 财政局 |
| [ 发布日期 ] | 2024-10-30 |
| [ 成文日期 ] | 2024-10-30 |
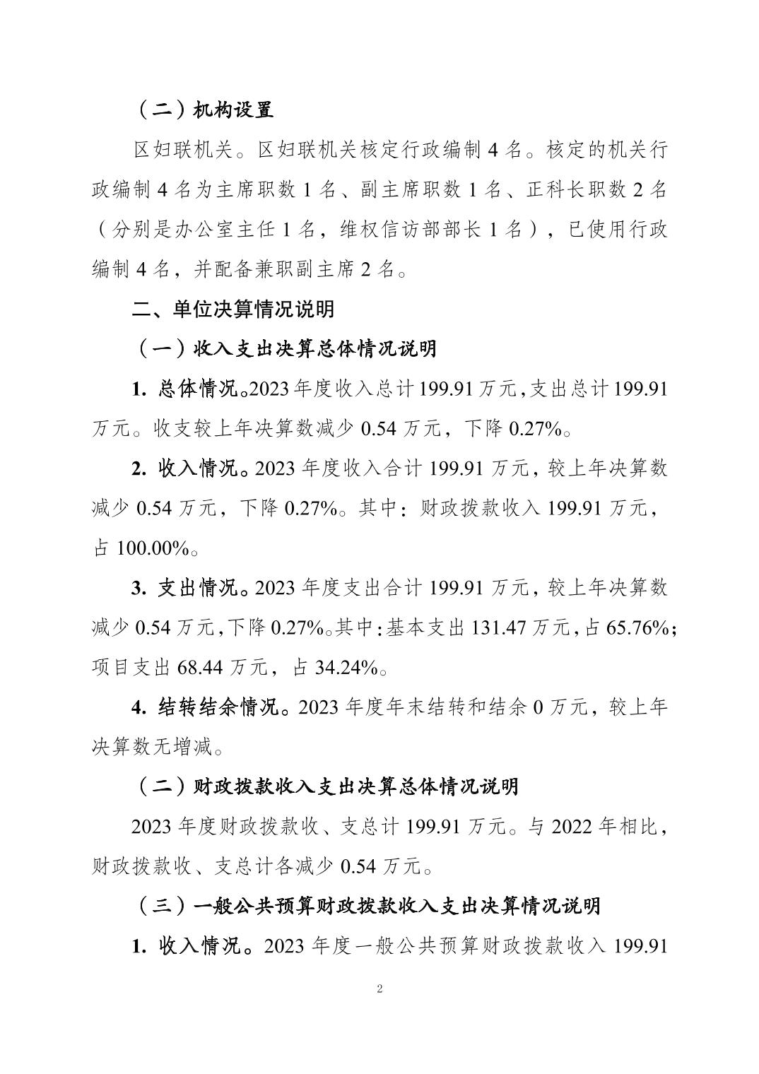
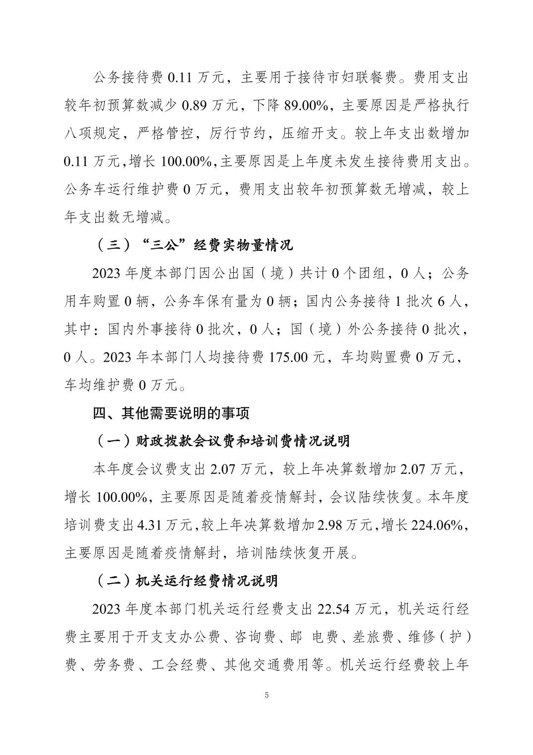
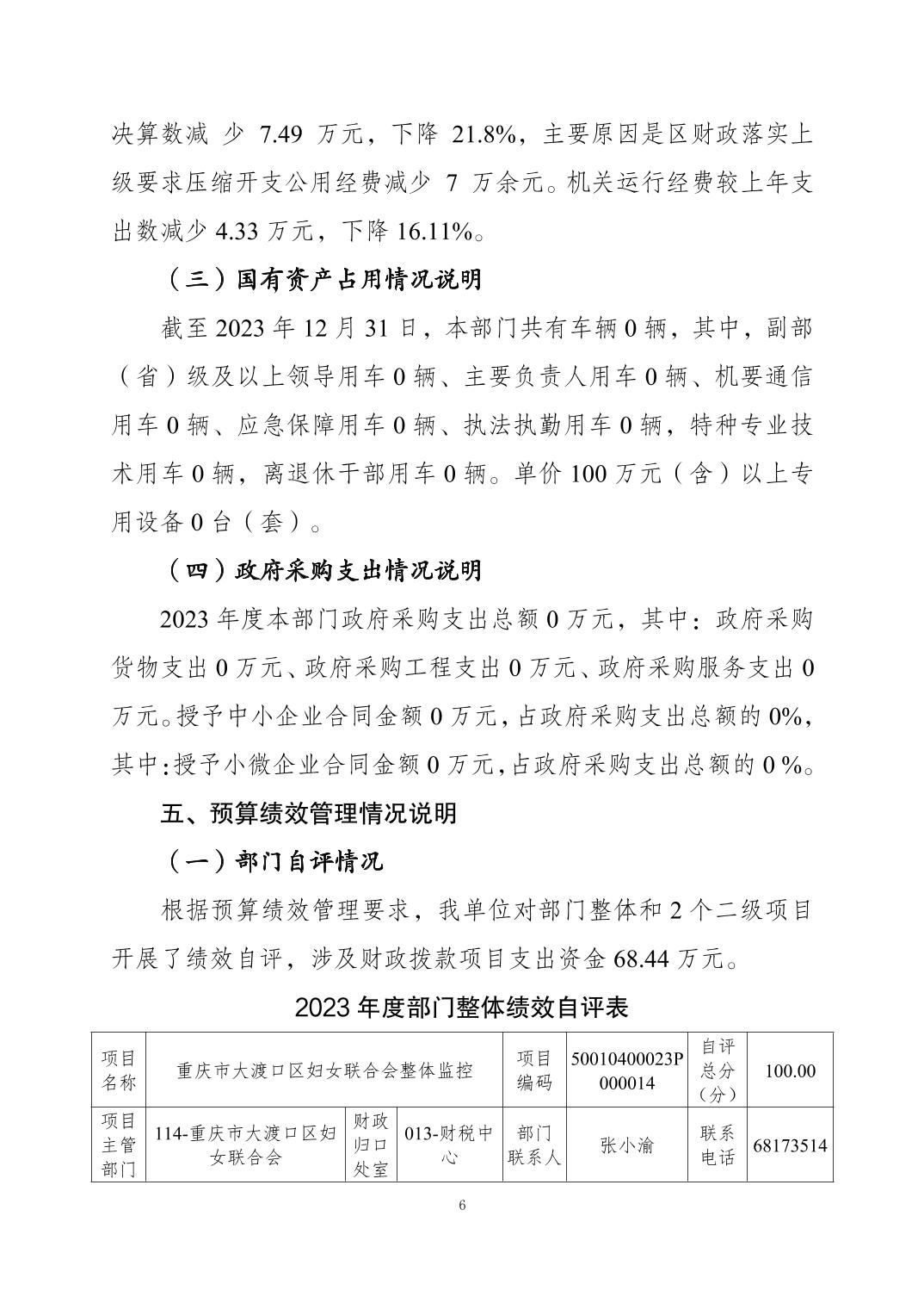
Bet365 App下載 妇女联合会(本级)2023年度决算公开说明