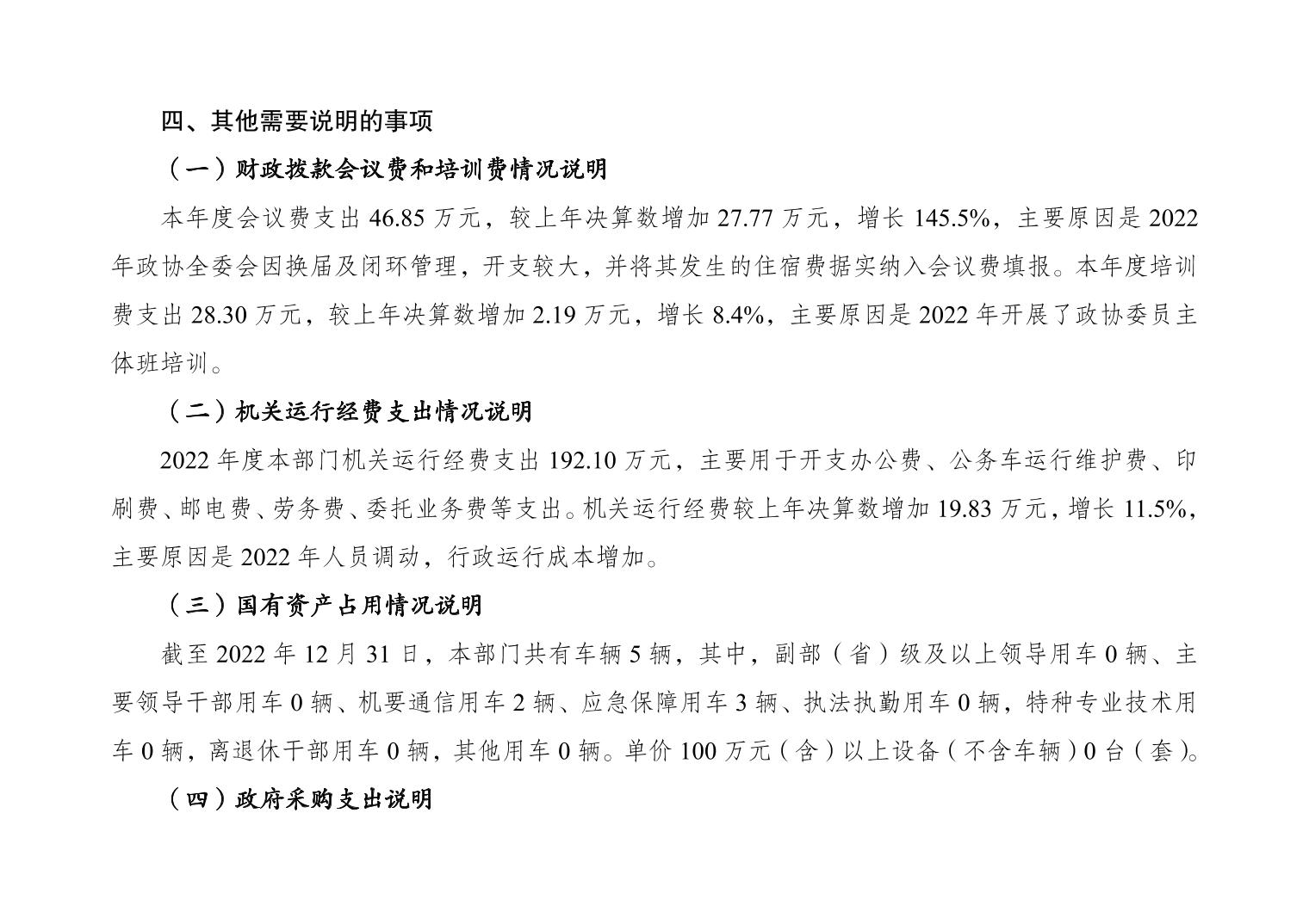
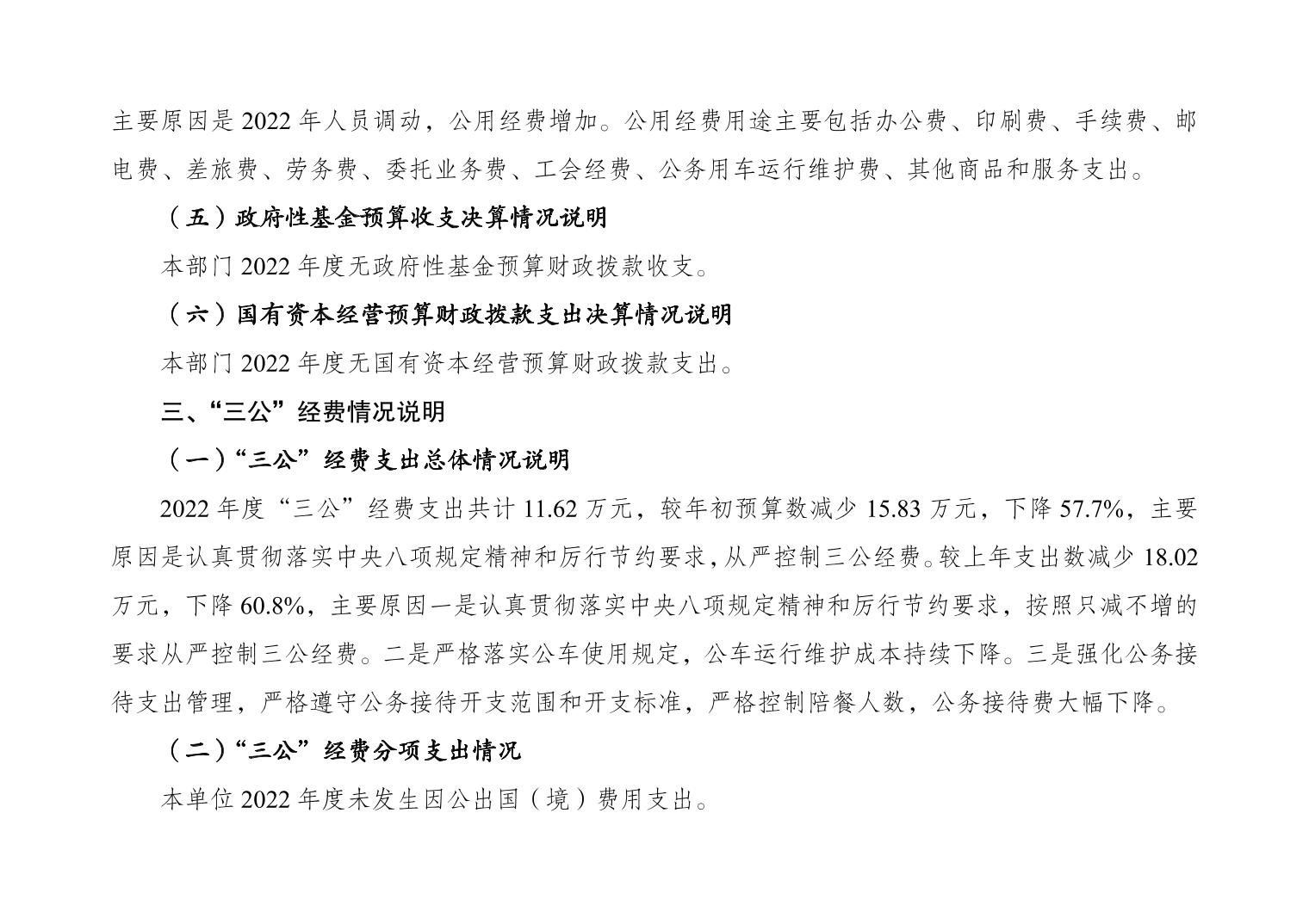
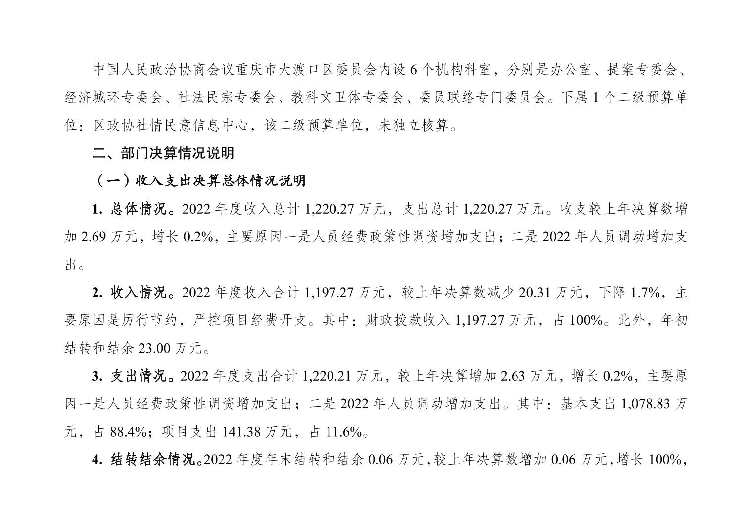
Bet365 App下載

中国政府网 | 重庆市人民政府网 | Bet365 App下載 人民政府 部门街镇
[ 索引号 ] 1150010400928648XB/2023-00147 [ 发文字号 ]
[ 主题分类 ] 财政 [ 体裁分类 ] 财政预算、决算
[ 发布机构 ] Bet365 App下載 财政局
[ 成文日期 ] 2023-12-22 [ 发布日期 ] 2023-12-22
[ 索引号 ] 1150010400928648XB/2023-00147
[ 发文字号 ]
[ 主题分类 ] 财政
[ 体裁分类 ] 财政预算、决算
[ 发布机构 ] Bet365 App下載 财政局
[ 发布日期 ] 2023-12-22
[ 成文日期 ] 2023-12-22

中国人民政治协商会议Bet365 App下載 委员会2022年度部门决算情况说明

2022年_Bet365 App下載-Bet365亚洲版


扫一扫在手机打开当前页